Overview
The Kyaukphyu Special Economic Zone (KPSEZ) is a primary area of focus for China in Burma (Myanmar). The KPSEZ, under the umbrella of the Belt and Road Initiative (BRI), is one of three special economic zones funded by foreign-direct investment and supported by the Myanmar government for economic development.
The KPSEZ was planned to have a deep-sea port, a tanker port to receive oil and gas, a power plant, a gas-fired power station, an industrial park, and high-end housing spanning 2400 acres. Since 2013, development has been inconsistent, with a disproportionate focus on the energy infrastructure and tanker port. As of April 2024, GEOINT analysis shows limited development in the industrial park, deep-sea port, and housing projects.
Activity
The China-Myanmar Economic Corridor (CMEC) is a series of BRI infrastructure projects formally announced by China's foreign minister Wang Yi in 2017. The CMEC is intended to provide China easier access to the Bay of Bengal by connecting Kunming in Yunnan province to Kyaukphyu in Rakhine state, to bypass the Malacca Strait and promote greater economic cooperation between China and Myanmar. However, under China's BRI there has been a disproportionate focus on energy infrastructure and limited development on the industrial park, deep-sea port, and housing. A survey of the KPSEZ projects will show the status of each as of April 2024. These projects will be compared, when appropriate, as a benchmark of progress or lack thereof, to the Malaysia-China Kuantan Industrial Park (MCKIP), a comparable SEZ in southeast Asia.
Background
Purpose of CMEC
According to the Center for Strategic and International Studies (CSIS), the purpose of the CMEC is to provide China direct access to the Indian Ocean, starting from Kunming in Yunnan province, and ending in Kyaukphyu, a small port town in Rakhine state. This would bypass the Strait of Malacca, a perceived vulnerability acknowledged by China’s former president, Hu Jintao, in 2003. According to China Aid, a Chinese foreign aid and international development agency, a Memoranda of Understanding (MoU) was signed between Myanmar’s Minister of Planning and Finance U Soe Win and China’s National Development and Reform Commission Deputy Director He Lifeng in 2017 to establish the CMEC as the collective name of the BRI projects in Myanmar, folding all existing Myanmar projects into it. The CMEC intends to provide a Y-shaped link covering both the western coast and the capital city, Yangon (Figure 1).
According to Transnational Institute, an international non-profit research and democratic advocacy think-tank, only 9 of the 40 CMEC proposed projects were agreed to by Myanmar in 2019. These projects include the development of three border trade zones, a special economic zone located near the anticipated Kyaukphyu deep-sea port, the gateway to the Indian Ocean, and the Muse-Mandalay Railway project to connect all three. China International Trust and Investment Corporation (CITIC) Group, a Chinese state-owned investment company, is leading a consortium of companies to complete the development of the KPSEZ deep-sea port and the industrial park in phases. According to CITIC Group’s KPSEZ introduction press release, the economic zone plans to have an industrial park, a deep-sea port on both Yabe and Made Island’s with a connecting bridge, and a highway system going from ports to industrial park (Figure 2) stating “Kyaukphyu will be the Pearl City of the Bay of Bengal.” However, the press release does not give a date when the project should begin.
Despite the declarations above, a gap exists between the public declarations of KPSEZ progress and the GEOINT evidence of markers that demonstrate construction progress. This report will provide GEOINT and other open-source information evidence that suggests energy projects with a bent towards benefits to China were prioritized for completion over industrial and housing projects in parts of Rakhine State in Myanmar. The report will demonstrate this by conducting a survey of the proposed projects in the KPSEZ and assess the status of completion.
Financial Investment
According to CITIC Group’s website, in 2015 CITIC won the bid to complete the KPSEZ project and formed CITIC Myanmar, a consortium of Chinese and Burmese companies, which includes China Merchants Holdings, TEDA Investment Holdings, China Harbour Engineering Company Ltd., and Yunnan Construction Engineering Group, to construct a $7.3 billion deep-water port and $2.7 billion industrial park as part of the special economic zone. The industrial park was set to be built in three phases, the first phase began in 2015 with an investment of $1.3 billion by 2020, according to the Sandhi Governance Institute. China National Petroleum Corporation’s (CNPC) gas and oil pipelines cost $2.54 billion to build and were completed in 2013 and 2014, respectively. According to BRI Monitor, a series of reports from the Sandhi Governance Institute, Chinese state-run media outlet Xinhua called both pipeline pioneer projects of the BRI and CMEC even though they were completed before the formal announcement. The Myanmar national news outlet, The Irrawaddy, reported that CITIC Myanmar holds a 70% stake and 50-year lease over the KPSEZ after the Myanmar government renegotiated a new framework through the KPSEZ Management Committee.
Methodology
This report utilizes open-source information and satellite imagery to analyze the status of KPSEZ infrastructure projects. The KPSEZ was chosen because Kyaukphyu is the only BRI-led SEZ in Rakhine state, a state that has the longest coastal area in Myanmar. Kyaukphyu is of strategic interest to China because of its access to the Bay of Bengal and its proximity to the Shwe gas fields. Open-source information was supported by relevant documents such as MoU's and company press releases, as well as news reports that confirm bilateral agreements and project construction timelines. The imagery was sourced from Maxar and public layers in Google Earth. The projects are grouped under two categories:
- Delayed KPSEZ Projects
- Completed KPSEZ Projects
The status of KPSEZ will be contrasted, where appropriately comparable, with the Malaysia-China Kuantan Industrial Park, another special economic zone under the BRI in southeast Asia with comparable infrastructure projects to Myanmar.
Delayed KPSEZ Projects
Deep-Water Port and Connecting Highways
The deep-water port, according to CITIC Group’s press release, is intended to “generate sustainable economic growth and prosperity for KPSEZ…[through] port services.” The current Myanmar-built port in Kyaukphyu is localized to fishing boats and occasional visits from the Myanmar military. It is located east of Kyaukphyu township on the northeastern point of Ramree Island. The separate tanker port on Made Island was built to accommodate tankers for oil transport and provide Rakhine state an oil terminal for the previously built pipeline. However, according to a CITIC rendering made in November 2018, the deep-sea port will be split into two deep-water berths on Yabe and Made Island (Figure 3-4).
Imagery analysis of Made and Yabe islands from November 2018 to March 2024, shows no newly cleared farmland, paved roads, construction materials, or survey sites developed in either region (Figure 5).
Imagery analysis from November 2018 to March 2024 shows a lack of construction or development (Figure 6). As of March 2024, no construction development of roads or bridges connecting Yabe to Made or Ramree islands was observed.
Industrial Park and Housing
According to the KPSEZ informational presentation on CITIC Group's website, the KPSEZ Industrial Park will span 2400 acres and include textiles, construction materials, food processing, pharmaceutical, and electronics industries. A small section of the industrial park will include an integrated residential area with high-end housing. An image from CITIC Group’s November 2018 press release shows a rendering of the residential area in the proposed industrial park (Figure 7).
Imagery analysis of the proposed site on Ramree Island in March 2024 (Figure 8) suggests no newly cleared farmland, paved roads, construction materials, or survey sites have been developed in the region.
This section will describe the Malaysia-China Kuantan Industrial Park (MCKIP), a progress marker to compare the KPSEZ industrial park and housing section with the development of a similar BRI-led special economic zone in southeast Asia. The MCKIP is a Chinese-Malaysian joint industrial park and deep-sea port project totaling over 3500 acres and located in Kuantan on the east coast of Pahang state, Malaysia (Figure 9).
Like Myanmar’s KPSEZ, Malaysia’s MCKIP began construction prior to a formal BRI agreement. According to the official MCKIP website, MCKIP construction began in February 2013. It was placed under the umbrella of the BRI after China and Malaysia signed an MOU in May 2017 aiming to “promote joint economic development in the Silk Road and the 21st Century Maritime Silk Road,” according to a report from the Malaysian Investment Development Authority. China and Malaysia officially announced the MCKIP project in 2019. Unlike the Myanmar’s industrial park and high-end housing, Malaysia’s MCKIP has experienced consistent development since 2013. A comparison of satellite imagery from February 2011 to August 2022, shows steady development of the high-end housing section of the MCKIP 1 industrial park. The 2014 image shows survey sites and cleared land for construction vehicle access. The 2017 image shows all the vegetation cleared in preparation to pave roads, and foundations for a water tank. The 2018 image shows a significant jump in development with construction of small-scale apartment complexes and a parking lot for the residents. The 2023 image shows near-completion of the apartment block and the south end of manufacturing facilities identified by green roofing (Figure 10-13).
Aerial drone footage of MCKIP from 2020 made by Southern Corridor Malaysia, a Malaysian marketing company, shows the completed apartment block of the residential section of MCKIP 1 (Figure 14).
Malaysia is a more stable investment environment than Mynamar in general as active conflict is not present in Malaysia as it is in parts of Myanmar. However, contrasting Mynamar projects with comparable Malaysian projects creates a framework to view priorities and resource allocation.
Completed KPSEZ Projects
Oil and Natural Gas Pipeline Projects
The location of the industrial zone lies between the end terminals of an oil and natural gas pipeline running from Kunming, Yunnan to Kyaukphyu, Rakhine (Figure 15).
Project Scope and Structure
According to BRI Monitor, China and Myanmar agreed on the pipelines in 2007, with construction of the gas and oil pipelines starting in 2010. The pipelines were jointly managed and constructed by China National Petroleum Corporation (CNPC) and Myanma Oil and Gas Enterprise (MOGE), both state-owned enterprises (SOE) of their respective countries. According to the BRI Monitor, the oil pipeline moves imported oil transported by tanker from Middle Eastern suppliers, while the natural gas pipeline moves gas extracted from the Shwe fields off the coast of Rakhine. Despite pipeline construction starting before the BRI’s inception, MOGE received over $1.6 billion in loans in November 2010 from the China Development Bank (CDB), an SOE finance institution that currently provides long-term lending to support the BRI.
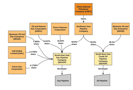
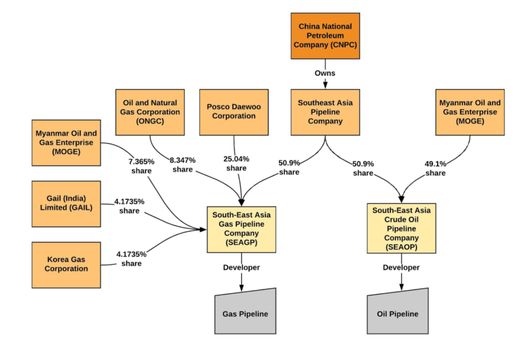
After both pipelines began operations in 2017, state-run media outlet Xinhua retroactively called both pipelines a “pioneer project of the Belt and Road Initiative.” According to the BRI Monitor, the BRI-led energy projects included in the KPSEZ oil and gas pipelines include an oil terminal, tanker port with storage facilities, offshore natural gas rigs, a natural gas terminal, and a gas-fired combined cycle power station. The oil pipeline begins at the Made Island oil terminal and tanker port, whereas the natural gas pipeline begins at the MOGE natural gas terminal and is fed from the offshore rig. The gas-fired combined cycle power station receives gas from a separate gas line and was built to satisfy the needs of Kyaukphyu as per the cooperation agreement. According to Pei Hua Yu and People's Map of Global China, an independent publication that tracks China's international activities, the CNPC owns Southeast Asia Pipeline Company (SAPC) which joined two consortiums, South-East Asia Gas Pipeline Company (SEAGP) and South-East Asia Crude Oil Pipeline Company (SEAOP), and has 50.9% ownership of both pipelines (Figure 16).
- Oil Terminal and Tanker Port
The oil pipeline is capable of transporting 22 million barrels of oil annually, accounting for 5% of China's daily import demand, with CNPC-SAPC holding a 51% share in ownership. MOGE holds a 49% share. The pipeline terminates at the tanker port and oil storage facility on Made Island. Imagery shows the oil pipeline terminal connected to a berth for tankers to unload oil imports for storage or delivery (Figure 17).
Imagery analysis from 2010 to 2014 (left to right) shows cleared land for construction, administrative buildings and concrete roads, and the addition of 12 crude oil storage tanks to accommodate increased supply (Figure 18-19).


2. Offshore Natural Gas Rig and Gas-Fired Combined Cycle Power Station
According to the China state-run news outlet Global Times, over 52 billion cubic meters of natural gas have been shipped by the natural gas pipeline since July 2013. A cooperation agreement between China and Myanmar states "10 billion cubic meters of natural gas will be supplied to the PRC per year for 30 years," whereas Myanmar is allowed no more than 2 billion cubic meters per year which cannot affect China's overall volume. From ownership percentage perspective, CNPC-SAPC through SEAGP owns 50.9% of the gas pipeline, while MOGE owns 7%. In addition, according to the CNPC website, China controls the operation of three offshore blocks for natural gas in the Shwe fields and moves it to an onshore gas terminal near the west coast of Ramree Island (Figure 20).
The gas-fired combined cycle power station was built by Kyaukphyu Electric Power Co. Ltd., a joint venture between SOEs Power China Resources and Myanmar's Supreme Group. According to The Irrawaddy, the station is a 135-megawatt power plant that uses Myanmar's share of natural gas to power the Kyaukphyu region. A press release from Power China Resources noted the power station began operation in October 2022, stating that Power China has "fulfilled its social responsibilities" and intends to "strengthen cooperation under the [BRI] and the [CMEC]." Imagery analysis from 2018 to 2023 showed consistent annual development of the gas-fired power station. In 2018, only the administrative buildings and dirt roads for transport were constructed (Figure 21). In 2021, farmland was cleared for development of the combined cycle turbine to power the station with a completed substation southwest of that (Figure 22). Imagery also showed development of roads for construction vehicles. In 2022, the construction site was widened considerably for the foundation of pipes that would run natural gas to the turbine (Figure 23). Imagery showed the excavation for a man-made cooling lake. In 2023, the power station was completed with the addition of water in the cooling lake (Figure 24).
As an added note, according to The Irrawaddy, there were initially four Chinese-backed natural gas power plants under development, with only the combined cycle power station currently in operation. The other three projects, operated by Hong Kong power company VPower, have been shuttered due to a "limited supply of natural gas" according to former Kyaukphyu lawmaker U Poe San. He went on to say, "[now] we only have four to five hours of electricity a day."
Timeline
Jul 20, 2023
Chinese-backed power plants cease operations in Kyuakphyu
Three of four Chinese-backed liquefied natural gas (LNG) power plants in Rakhine State’s Kyaukphyu Township in western Myanmar ceased operations with only the combined cycle power station still working.Source(s): The Irrawaddy,
Mar 13, 2023
Natural gas combined cycle power station is completed and operational
Construction of the 135 MW Kyaukphyu Combined Cycle Gas Turbine Power Plant has now been 98 percent completed and is expected to go into commercial operation very soon.Source(s): Myanmar ITV,
Jan 09, 2021
Chinese Foreign Minister Wang Yi visits Myanmar to speed up construction of projects
Chinese Foreign Minister Wang Yi is visits Myanmar hoping to expedite the execution of BRI projects, including the mega CMEC.Source(s): Economic Times,
Feb 21, 2019
Myanmar signs power purchase agreement with China to develop combined cycle power station
Myanmar inks power purchase agreement with the Myanmar/China joint company to develop the 135-mW natural gas combined cycle power station project to provide electricity for Kyaukphyu.Source(s): The Irrawaddy,
Nov 08, 2018
MoU signed between Myanmar and China to establish the CMEC
Memoranda of Understanding (MoU) was signed between Myanmar’s Minister of Planning and Finance U Soe Win and China’s National Development and Reform Commission Deputy Director He Lifeng to establish the China-Myanmar Economic Corridor (CMEC) as the collective name of the BRI projects in Myanmar.Source(s): State Council Information Office,
Nov 08, 2018
Kyaukphyu Special Economic Zone (KPSEZ) Management Committee and CITIC make framework agreement
KPSEZ Management Committee and CITIC Group in Myanmar make the framework agreement for the development of the Kyaukphyu SEZ and associated infrastructure projects: industrial park, high-end housing, and deep-sea port with connecting highways.Source(s): Xinhua,
May 10, 2017
Xinhua calls oil and gas pipelines "pioneer projects" of the BRI
Xinhua report states "the China-Myanmar crude oil and gas pipeline, a pioneer project of the China-proposed Belt and Road Initiative, has brought tangible benefits to both sides, and won broad support."Source(s): Xinhua,
Apr 10, 2017
Oil pipeline becomes operational
Oil pipeline begins sending oil to Yunnan province after delays due to disagreements on crude oil taxSource(s): Reuters,
Oct 21, 2013
Natural gas pipeline becomes operational
Natural gas pipeline begins sending gas to Yunnan provinceSource(s): BRI Monitor,
May 31, 2013
Oil terminal and tanker port completed and operational
Construction ended on May 5, 2013 with a berth large enough for tankers to feed imported oil. However, oil pipeline operation is delayed for several years.Source(s): Myanmar Port Authority,
Apr 01, 2011
Oil terminal and tanker port begins construction
Construction of the Crude Oil Terminal, which can accommodate a 23-meter tanker, begins.Source(s): Myanmar Port Authority,
Dec 01, 2009
CITIC Group signs MoU on Kyaukphyu Deep Sea Port project
CITIC Group signed an MoU on Kyaukphyu Deep Sea Port project under the witness of then Chinese Vice President Xi Jinping.Source(s): CITIC Group,
Oct 31, 2009
Construction on pipelines begins
Oil and gas pipelines begin construction on Made Island.Source(s): BRI Monitor,
Mar 24, 2009
China and Myanmar sign cooperation agreement on oil and natural gas pipeline
The Ministry of Energy of the Union of Myanmar and National Development and Reform Commission of the PRC sign a framework agreement on the development of the Myanmar-China Oil and Gas Pipelines. Myanma Oil and Gas Enterprise (MOGE) and China National Petroleum Corporation (CNPC) are the execution bodies of the agreement.Source(s): Cooperation Agreement Document,
Nov 03, 2003
Hu Jintao acknowledges the "Malacca Dilemma"
The Malacca Dilemma is the idea that whoever controls the Malacca Strait can affect China's supply of energy. Hu Jintao calls for new strategic approaches to resolve this issue.Source(s): Jamestown Foundation,
Look Ahead
After the completion of energy infrastructure projects in the KPSEZ, BRI-led economic development projects for Kyaukphyu have ceased or been shuttered. With the increase in fighting between Myanmar's military junta and rebel groups in the region, it's likely that Chinese companies will cancel projects or delay them until the fighting is resolved. The rebels have threatened Chinese companies to discontinue supporting the military junta of they may damage the oil and gas pipelines that connect Kyaukphyu to Yunnan.
Things to Watch
- How will China choose to respond to potential disruption of its energy investments?
- Will Myanmar's internal conflict lead China to double down on military support for the ruling junta or will China await an end to the coup?
- With its energy needs satisfied and the Malacca Strait bypassed, will China continue to push economic development in Kyaukphyu?























